From the Blog

Resources for Hardware Teams

Guides, analysis, and technical content for electronics engineering and procurement.

New House Parts up Component Availability 04/2015
house partsmicro sd

New House Parts up Component Availability 04/2015

Our new House Parts are a great way to reduce the overall costs of your designs and ensure component availability when it comes time to get your…

April 9, 2015
Real-Time Manufacturing Updates in Your Inbox
Macrofab Platform Update

Real-Time Manufacturing Updates in Your Inbox

Wouldn’t it be great if you knew what was happening with your order the second it happened? We think so, and that’s why we built real-time updating…

February 20, 2015
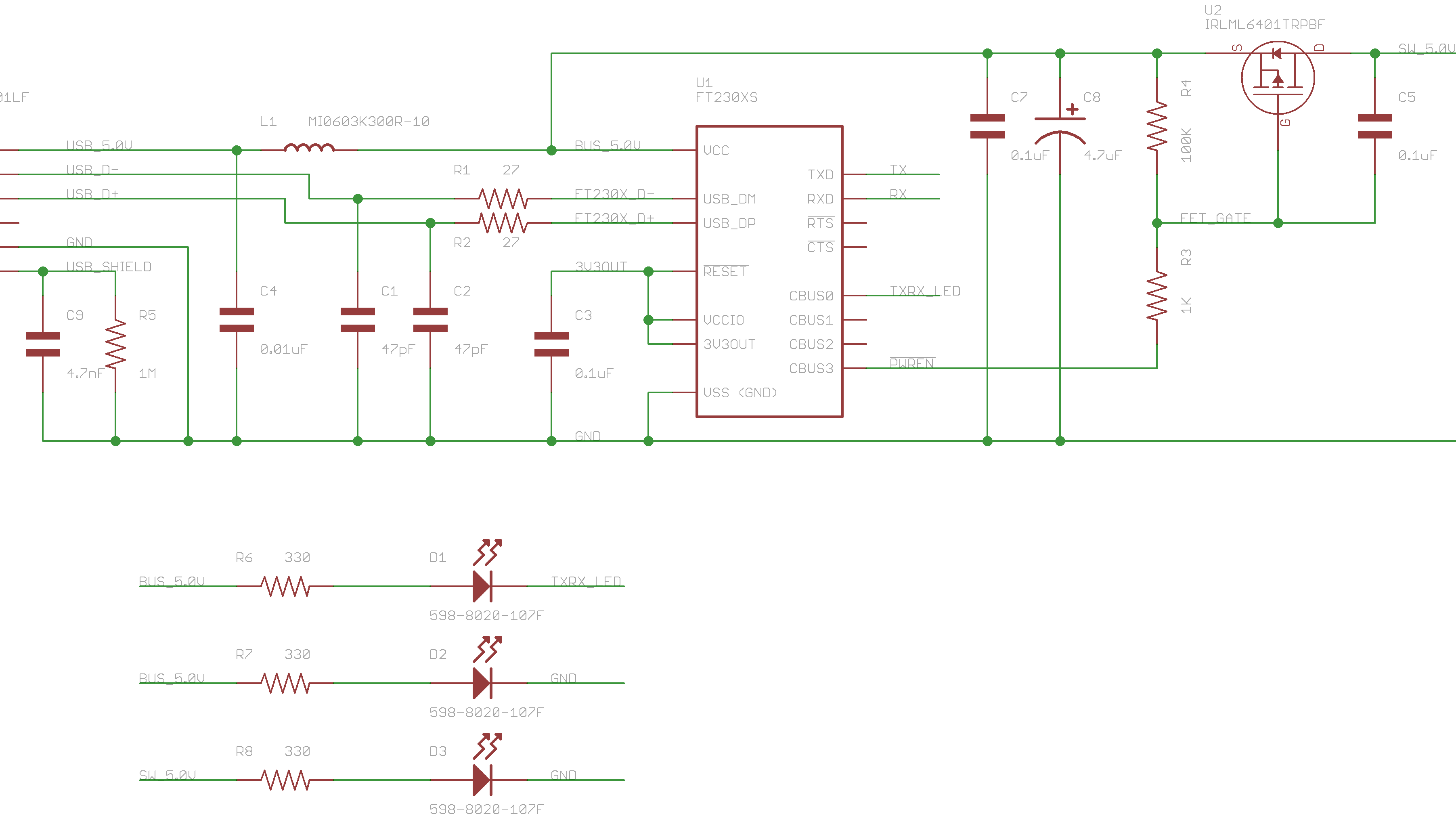
Controlling USB Bus Voltage with the FT230X
usbft230x

Controlling USB Bus Voltage with the FT230X

For USB powered devices, controlling the power consumption is important. This involves adhering to USB specifications and carefully controlling power…

February 15, 2015
DIP Sockets and a More Manageable Manufacturing Process
dipbomsocket

DIP Sockets and a More Manageable Manufacturing Process

!image Sockets for through-hole parts (specifically DIP components) tend to cause issues with sending manufacturing data to an assembler for PCBs.…

January 28, 2015
A Holistic Approach to Electronics Manufacturing Services
holisticelectronics manufacturing

A Holistic Approach to Electronics Manufacturing Services

Updated Oct 2024 One of the primary reasons why we started MacroFab was that we found that electronics manufacturing partners who were both…

September 6, 2014
FT_Prog and Programming the FT230X
ft progft230xFTDI

FT_Prog and Programming the FT230X

I mentioned FT-Prog in my last blog post. FT-Prog is a utility to program the EEPROM on FTDI devices. FT-Prog can configure the FT230X and add more…

August 14, 2014
USB UART Interface on the Cheap
usbarduinoft230x

USB UART Interface on the Cheap

Updated 2024 Adding USB connectivity to a microcontroller project can often significantly increase the overall cost. While popular solutions like the…

August 7, 2014
Making Services for Maker Communities
supply chainplatform

Making Services for Maker Communities

We are on the cusp of a new world of electronics development, where no longer are large markets and huge financial investments prerequisites to ideas…

May 15, 2014